助力学子明晰方向,科学规划升学路径
为切实帮助2026届中西医临床医学专业本科生精准把握硕士研究生报考动态,科学规划升学路径,临床医学院定于10月12日(星期日)晚19:00-21:00举办专题报考指导及咨询会。本次会议将通过线上平台展开,汇聚资深教师团队,为学子们提供全方位、多层次的报考指导与个性化答疑服务。
一、权威解读,多维剖析考研关键节点
本次会议特邀临床医学院三位经验丰富的教师担任主讲,聚焦考研核心环节,从院校选择、专业定位到备考策略,层层深入破解升学难题。
罗洋溢老师围绕“院校与专业选择”展开深度解析:深入剖析A区与B区院校在分数线划定、资源配置等方面的差异,结合地域发展特点为学子精准定位提供依据;院校类型抉择:对比中医药院校与综合性大学的录取竞争形势、专业特色及培养体系,助力学子结合兴趣与职业规划作出最优选择;学硕与专硕辨析:从培养目标、课程设置、就业方向等维度详解两者区别,指导学子根据“科研深造”或“临床实践”的职业愿景科学抉择。

牟婷老师将聚焦“报考策略与备考技巧”,带来干货满满的实战分享,专业形势分析:依托近三年录取数据,深入剖析易上线专业与竞争激烈专业的动态变化,为学子规避报考“雷区”;择校数据攻略:手把手指导学生通过院校官网查询历年分数线、报录比、复试规则等关键信息,掌握“数据驱动”的择校方法;备考与报考全流程:从复习计划制定、核心科目攻坚到报考材料准备、流程节点提醒,全方位覆盖备考细节,助力学子高效备战。

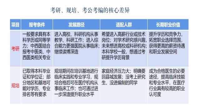
龙喻老师将针对“升学与职业多元规划”提供权威指导,多路径时间规划:解析考研、规培、考公考编的时间轴与资源分配逻辑,帮助学子平衡多重目标,制定个性化发展方案;政策红利解读:梳理国家及地方对中西医临床医学专业在考研加分、规培补贴、就业扶持等方面的政策支持,为学子把握发展机遇提供政策依据。

二、互动答疑:资深导师团现场解惑
会议特设“一对一答疑”环节,袁德培、吴广阳、冉鸿燕、徐新华、彭金香、姚红梅、胡庆蓉七位资深教师,针对学生在专业选择、复习瓶颈、政策理解等方面的个性化疑问提供精准解答,确保了每位学子带着清晰的方向与解决方案离场。