医学部
首页
学部概况
学部简介
部长致辞
领导团队
基础、健康学院
临床医学院
实践教学中心
学生发展中心
教学与教师发展中心
医学认证办公室
专业设置
产业学院
实习实训基地
临床医学专业认证
临床医学专业认证
规培专题
学部动态
学部新闻
学部公告
学习体验
党团活动
行业专家
教学空间
教学成果
学科竞赛
学子风采
考研风采
专升本风采
青春榜样
下载专区
学校首页
招生服务
全站地图
学部动态
学部动态
学部新闻
学部公告
学部公告
当前位置:
首页
>
学部动态
>
学部公告
> 正文
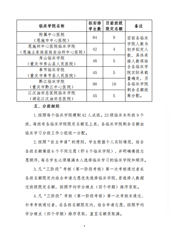
关于医学部临床医学院2023级临床本科专业临床学习分班的通知
发布日期:2025-12-22